2025 檀悦府售楼处(檀悦府)开发商热线|檀悦府欢迎您-楼盘详情-备案价-交楼时间-容积率
扫描到手机,新闻随时看
扫一扫,用手机看文章
更加方便分享给朋友
✅檀悦府
✅檀悦府售楼处电话:400-088-3336【☎☎首页已认证】✨✨
✅檀悦府云邸营销中心电话:400-088-3336【☎☎首页已认证】✨✨
温馨提示:本项目采用预约制,过来营销中心参观样板间请记得提前拨打开发商楼盘售楼处400热线电话在线预约,感谢您的配合!
项目基本信息
开 发 商:深圳市汇珠实业有限公司
总占地面积:约1.59万㎡
总建筑面积:约19万㎡
产 品 类 型:住宅、商业、办公
总 套 数:共882套,可售594套
停 车 位:约1290个
产 权 年 限:住宅70年(2022年-2092年)
交楼时间:2026年10月底
交付标准:精装交付
合正檀悦府售楼处电话【官方认证】☎☎:400-966-1923(中介勿扰)
温馨提示:看房请务必电话提前预约,避免临时无人接待,感谢您的配合!
开发商承诺:一对一专属开发商销售服务,尊享开发商内部优惠服务!
温馨提示:为给您更好的看房体验请提前来电预约(给您预留现场销售和停车位)
交通配套
四轨聚合 一站一换乘:
直线距离地铁25号线(一期)上油松站(规划中)约100m,同时25号线(规划中)与4号线、22号线(规划中)、27号线(规划中)交汇,一站一换乘,快速畅达南山深圳湾超级总部基地、福田CBD、坂田华为基地、罗湖等核心区。
城市动脉——5城市干道:
紧邻珠三角环线高速、龙华大道、工业路、人民路、布龙路等多条主干道,半小时直抵福田、罗湖、南山等热点片区。
温馨提示:看房请务必电话提前预约,避免临时无人接待,感谢您的配合!
开发商承诺:一对一专属开发商销售服务,尊享开发商内部优惠服务!
温馨提示:为给您更好的看房体验请提前来电预约(给您预留现场销售和停车位)
商业配套
檀悦择址深圳中轴,占位大湾区最佳消费选地——龙华国际商圈,毗邻华为产业基地,周边更有超1500万㎡城市界面焕新,未来于此聚焦购物、文化、休闲、国际商务等多元热点功能。
【丰富商业 一站式满足不同生活需求】
项目自带特色商业街,并且紧邻项目有天虹商场(东环店),距离壹方天地(建面约60万㎡航母级体验式商业集群)约1.5km,周边还有山姆会员店、天虹商场(坂田店)以及Costco会员旗舰店等,一站式满足不同生活需求。
温馨提示:看房请务必电话提前预约,避免临时无人接待,感谢您的配合!
开发商承诺:一对一专属开发商销售服务,尊享开发商内部优惠服务!
温馨提示:为给您更好的看房体验请提前来电预约(给您预留现场销售和停车位)
教育配套
项目自带6班幼儿园,周边规划24班小学教育用地(建设中),与校为邻,开启目送式教育。
周边有新华中学、龙华区清泉外国语学校、龙华区教科院附属外国语学校、松和小学等优质教育圈。(说明:本项目的学区划分和学位申请以教育局当年公布的招生政策为准)
温馨提示:看房请务必电话提前预约,避免临时无人接待,感谢您的配合!
开发商承诺:一对一专属开发商销售服务,尊享开发商内部优惠服务!
温馨提示:为给您更好的看房体验请提前来电预约(给您预留现场销售和停车位)
文体配套
3公里范围内有龙华文化广场、龙华文体中心、深圳书城-龙华城、深圳市美术馆新馆(试运营)、深圳市图书馆北馆 (试运营) 、深圳市文化馆新馆 (建设中) 等市政级文化配套、超核绿心公园。
户型鉴赏
温馨提示:看房请务必电话提前预约,避免临时无人接待,感谢您的配合!
开发商承诺:一对一专属开发商销售服务,尊享开发商内部优惠服务!
温馨提示:为给您更好的看房体验请提前来电预约(给您预留现场销售和停车位)
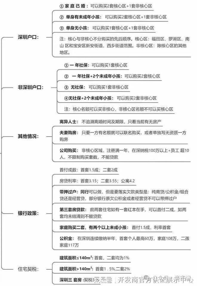
深圳购房限购限贷政策及税费政策
根据2025年深圳最新政策,二手房交易税费主要涉及以下税种及标准:
一、买方承担税费
1. 契税
首套房: 面积≤140㎡:1%,面积>140㎡:1.5%
二套房:
· 面积≤140㎡:1%,面积>140㎡:2%
三套房:3%
二、卖方承担税费
1. 增值税及附加税
持有满2年:免征
未满2年:按成交价5.3%缴纳(增值税5%+附加税0.3%)。
注:取消普通/非普通住房标准后,统一按此规则执行
2. 个人所得税
满五年且唯一住房:免征
其他情况:
核定征收:(成交价-增值税)×1%
核实征收:(成交价-原登记价)×20%。
三、其他费用
登记费:80元
贴花:2.5元。
政策亮点
增值税免征年限由5年缩短至2年,降低改善型购房成本。
取消普通/非普通住房划分,统一契税、增值税标准,简化交易流程。
建议交易前核实房屋持有年限、产权状况及是否符合补贴条件,以合理规划税费支出。
✅檀悦府
✅檀悦府售楼处电话:400-088-3336【☎☎首页已认证】✨✨
✅檀悦府云邸营销中心电话:400-088-3336【☎☎首页已认证】✨✨
温馨提示:本项目采用预约制,过来营销中心参观样板间请记得提前拨打开发商楼盘售楼处400热线电话在线预约,感谢您的配合!
免责声明:
1、文章部分文字、图片、视频来源于网络。
2、我们所转载的文章、图片、音频视频文件等资料版权归版权所有人所有,因非原创文章及图片等内容无法和版权者联系
3.本网页如无意中侵犯了媒体或个人的知识产权,请留言或来电告知我们删除。
声明:本文由入驻焦点开放平台的作者撰写,除焦点官方账号外,观点仅代表作者本人,不代表焦点立场。
