星河盛境售楼处盘详情|价格\户型欢迎您|星河盛境|首页网站|楼盘详情-最新价格-户型图-容积率@售楼处
扫描到手机,新闻随时看
扫一扫,用手机看文章
更加方便分享给朋友
星河盛境3期瑞府
售楼处电话:400-088-3336一对一对接,享受额外优惠!
售楼处电话TEL:400-088-3336【售楼中心】
在售户型图丨项目介绍丨房源丨周边配套丨详细解答
开发商售楼处直销_欢迎来电预约享受内部折扣_恭迎品鉴!
温馨提示:看房请提前来电预约,谢谢您的配合!(中介勿扰)
✨✨Vip贵宾置业=欢迎来电预约尊享内部折扣=匠心钜制恭迎品鉴
星河盛境3期瑞府首付13万买精装三房,单价3.1万/㎡起,总价260万起买精装三房,推售建面约83-113平3-4房,国际一线精装。本次推出1栋1/2单元,共364套房源,面积有83-87-89-94㎡的3房2卫,107-113㎡的4房2厅2卫户型。
星河盛境3期瑞府项目位于地铁坳背站A口/永湖站C口(红棉路与永安路交汇口),集商业、住宅、办公于一体的复合型精粹综合体,位于龙岗区3号线永湖地铁站,是真正的地铁上盖物业。
星河盛境首期首推467套住宅,人气爆棚。获得2024年一季度83 - 113㎡产品成交套数位居龙岗 TOP1;2024年连续三个季度成交套数排名龙岗 TOP2。这一系列成绩,再次印证了星河盛境作为龙岗红盘的超燃热势。2025年,星河盛境・御府完美收官。
星河·盛境瑞府
住宅:83-113㎡ 带精装 3-4房
建面约54万㎡全能生活大城;
深圳北理莫斯科园山学校;
约50万㎡湾区壹方商业;
3号线永湖站/14号地铁快线坳背站
37载星河地产,品牌护航,买的放心,住的安心!
项目基本信息
【项目名称】星河盛境3期
【开发商】深圳市巨源恒名房地产开发有限公司
【物业公司】深圳星河智善生活股份有限公司
【物业类型】住宅、商业、办公、公寓
【产品面积】约83-113㎡3-4房
【占地面积】约3.7万㎡
【建筑面积】约26万㎡
【梯户比】3梯6户
【产权年限】70年
项目区位
星河·盛境三期傲踞深圳龙岗横岗核心地段,坐拥无可比拟的地理优势。轻松步行即达地铁3号线永湖站(约600米)与即将通车的14号线坳背站(约1.1公里),构建高效出行网络。更瞩目的是,项目前瞻未来交通规划,紧邻规划中的地铁21号线与33号线交汇点,未来出行将无缝连接深圳各大区域,尽享便捷生活圈。
星河·盛境三期,以约54万平方米的宏大规模,精心规划集住宅、商业、公寓、办公等多业态于一体的城市综合体,旨在打造一座融合现代生活美学与高端居住品质的新地标。项目承袭星河品牌匠心独运的建筑理念,旨在为都市精英量身定制理想人居典范,引领区域生活品质升级,成就城市新名片。
交通配套:3号线∣永湖站,2站大运,8站罗湖。
14号线∣坳背站,1站大运,5站罗湖,6站福田。
21号线(规划中)∣坳背站,4 站坂田,8 站南山。
城际快线速达全城:大运站可换乘33 号线(规划中),未来7站可达机场东,快速通往西部。
五纵四横多维路网
五纵∣水官高速(约800米)、龙岗大道、红棉路、沈海高速、龙翔大道。
四横∣安红路、南坪快速、广达路、惠盐路。
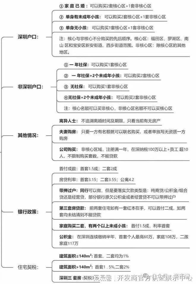
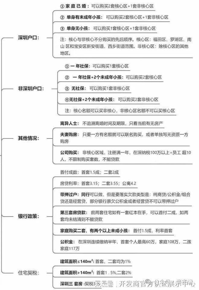
深圳购房限购限贷政策及税费政策
星河盛境3期瑞府
售楼处电话:400-088-3336一对一对接,享受额外优惠!
售楼处电话TEL:400-088-3336【售楼中心】
在售户型图丨项目介绍丨房源丨周边配套丨详细解答
开发商售楼处直销_欢迎来电预约享受内部折扣_恭迎品鉴!
温馨提示:看房请提前来电预约,谢谢您的配合!(中介勿扰)
✨✨Vip贵宾置业=欢迎来电预约尊享内部折扣=匠心钜制恭迎品鉴
免责声明:
1、以上部分图片素材源自网络,如有侵权,请联系我们删除;
2、本广告相关文字、图片以及建筑设计效果图是对项目所做的示意表现,仅供参考,最终标准详见政府相关部门批准文件,经政府批准的详细规划以销售现场公示为准,敬请查看;
3、本广告为要约邀请,买卖双方的权利以及义务以双方签订的合同为准。相关内容如有更新,请以最新资料内容为准。
根据2025年深圳最新政策,二手房交易税费主要涉及以下税种及标准:
一、买方承担税费
1. 契税
首套房: 面积≤140㎡:1%,面积>140㎡:1.5%
二套房:
· 面积≤140㎡:1%,面积>140㎡:2%
三套房:3%
二、卖方承担税费
1. 增值税及附加税
持有满2年:免征
未满2年:按成交价5.3%缴纳(增值税5%+附加税0.3%)。
注:取消普通/非普通住房标准后,统一按此规则执行
2. 个人所得税
满五年且唯一住房:免征
其他情况:
核定征收:(成交价-增值税)×1%
核实征收:(成交价-原登记价)×20%。
三、其他费用
登记费:80元
贴花:2.5元。
政策亮点
增值税免征年限由5年缩短至2年,降低改善型购房成本。
取消普通/非普通住房划分,统一契税、增值税标准,简化交易流程。
建议交易前核实房屋持有年限、产权状况及是否符合补贴条件,以合理规划税费支出。
声明:本文由入驻焦点开放平台的作者撰写,除焦点官方账号外,观点仅代表作者本人,不代表焦点立场。
